Український сервер UA SvxReflector

Інформація, підключення... Посилання: SVX.GREENWAVE.ORG.UA

Автор Тема: Мини-узел для Эхолинка и APRS  (Прочитано 23100 раз)

0 Користувачів і 1 Гість дивляться цю тему.

Offline UR8US

  • Global Moderator
  • *****
  • Topic Author
  • Повідомлень: 435
  • Karma: +14/-0
Мини-узел для Эхолинка и APRS
« : Грудня 01, 2016, 19:09:36 »
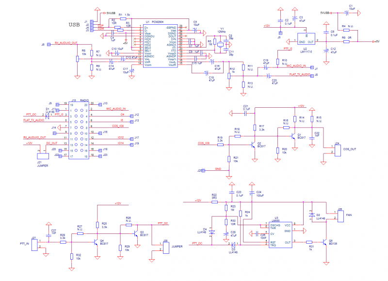
Друзья, разработаны, изготовлены и бесплатно раздаются всем заинтересованным радиолюбителям миниатюрные платы интерфейсов для создания современных узлов Эхолинка и APRS.

Плата напрямую стыкуется с радиостанциями Моторола, для других типов радио придется спаять кабель. На плате:

- USB-аудиокодек для ввода-вывода звука,
- потенциометры регулировки уровней звука,
- ключ PTT,
- формирователь для входа шумодава,
- реле задержки выключения вентилятора.

Эту платку хорошо подключать к Распбери ПИ или Орендж ПИ, но можно и к обычному компьютеру.

Тестовое включение в Киеве с Подола, частота 144.700, тон 88.5. UR8US-L.

 

 
« Останнє редагування: Січня 16, 2021, 11:46:22 від UT5UKA »
 

Offline UR8US

  • Global Moderator
  • *****
  • Topic Author
  • Повідомлень: 435
  • Karma: +14/-0
Мини-узел для Эхолинка и APRS
« Reply #1 : Грудня 02, 2016, 13:10:38 »
Вдогонку - схема.

 
« Останнє редагування: Січня 16, 2021, 11:48:15 від UT5UKA »
 

Offline UR5ZDA

  • Jr. Member
  • **
  • Повідомлень: 32
  • Karma: +0/-0
Мини-узел для Эхолинка и APRS
« Reply #2 : Грудня 02, 2016, 18:41:23 »
Добрый вечер
есть интерес к Вашей плате но нет опыта в настройке
 

Offline UR8US

  • Global Moderator
  • *****
  • Topic Author
  • Повідомлень: 435
  • Karma: +14/-0
Мини-узел для Эхолинка и APRS
« Reply #3 : Грудня 02, 2016, 18:43:34 »
А что бы Вы хотели на основе этой платы собрать?
 

Offline UR5ZDA

  • Jr. Member
  • **
  • Повідомлень: 32
  • Karma: +0/-0
Мини-узел для Эхолинка и APRS
« Reply #4 : Грудня 02, 2016, 18:48:02 »
сейчас у Нас в Николаеве линк эхо в доработке (Мы меняем старую рацию Бош 8ват на Айком  25 ват)
ну и работал линк у Меня на балконе ноутбук +
 блок 12в ну и радио с интерфейсом

Хотелось минимализма

мото можно купить они не дорогие расби есть
 

Offline UR5ZDA

  • Jr. Member
  • **
  • Повідомлень: 32
  • Karma: +0/-0
Мини-узел для Эхолинка и APRS
« Reply #5 : Грудня 02, 2016, 18:52:44 »
есть еще 1 задумка
зелло + радио (туда и обратно)
 

Offline UR8US

  • Global Moderator
  • *****
  • Topic Author
  • Повідомлень: 435
  • Karma: +14/-0
Мини-узел для Эхолинка и APRS
« Reply #6 : Грудня 03, 2016, 13:16:47 »
Так, и что мешает?
 

Offline UR5ZDA

  • Jr. Member
  • **
  • Повідомлень: 32
  • Karma: +0/-0
Мини-узел для Эхолинка и APRS
« Reply #7 : Грудня 03, 2016, 23:09:17 »
В Вашем посте написано
Друзья, разработаны, изготовлены и бесплатно раздаются всем заинтересованным радиолюбителям миниатюрные платы интерфейсов для создания современных узлов Эхолинка и APRS.
Вот хочу такую плату
Скажите как можно получить эту плату ???
 

Offline UR8US

  • Global Moderator
  • *****
  • Topic Author
  • Повідомлень: 435
  • Karma: +14/-0
Мини-узел для Эхолинка и APRS
« Reply #8 : Грудня 04, 2016, 18:39:37 »
Пишите в личку адрес, вышлю Новой Почтой.
 

Offline UR8US

  • Global Moderator
  • *****
  • Topic Author
  • Повідомлень: 435
  • Karma: +14/-0
Мини-узел для Эхолинка и APRS
« Reply #9 : Грудня 07, 2016, 11:00:15 »
Друзья, спасибо за большой интерес к этой разработке. Благодарю Олега UT5UML за разводку печатной платы и Леонида UT2GX за настройку макета.

Сегодня рассылаются первые 5 наборов: в комплекте печатная плата, чип аудио-кодека, кварцевый резонатор, разъем для Моторолы. Остальные элементы, в зависимости от желаемой схемы подключения, придется найти самостоятельно.


 
« Останнє редагування: Січня 16, 2021, 11:49:20 від UT5UKA »
 

Offline UR8US

  • Global Moderator
  • *****
  • Topic Author
  • Повідомлень: 435
  • Karma: +14/-0
Мини-узел для Эхолинка и APRS
« Reply #10 : Грудня 07, 2016, 15:13:33 »
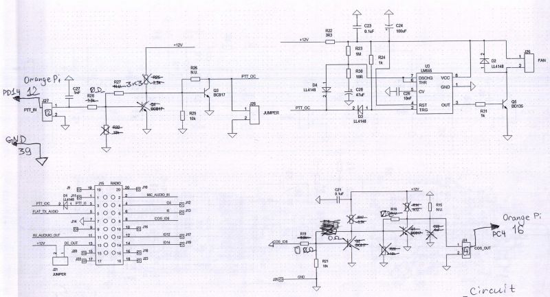
Вдогонку - схема для подключения стационарных радиостанций Motorola к мини-компьютеру Orange PI.

TNX UT2GX

(Из схемы также нужно удалить С16, C20 и детали, помеченные как N.U.)

 

 
« Останнє редагування: Січня 16, 2021, 11:51:28 від UT5UKA »
 

Offline UN7IY

  • Jr. Member
  • **
  • Повідомлень: 3
  • Karma: +0/-0
Мини-узел для Эхолинка и APRS
« Reply #11 : Грудня 08, 2016, 06:47:21 »
Пожалуйста, поделитесь образом для Orange Pi One
 

Offline UR8US

  • Global Moderator
  • *****
  • Topic Author
  • Повідомлень: 435
  • Karma: +14/-0
Мини-узел для Эхолинка и APRS
« Reply #12 : Грудня 08, 2016, 15:55:02 »
Сегодня отправляем еще две платы - в Ровно и в Казахстан!
 

Offline UR5ZDA

  • Jr. Member
  • **
  • Повідомлень: 32
  • Karma: +0/-0
Мини-узел для Эхолинка и APRS
« Reply #13 : Грудня 09, 2016, 21:54:13 »
Огромное спасибо за плату получил
Буду доделывать
 

Offline UR5TLZ

  • Jr. Member
  • **
  • Повідомлень: 52
  • Karma: +0/-0
Мини-узел для Эхолинка и APRS
« Reply #14 : Грудня 22, 2016, 11:25:24 »
Добрый день. Я дико извиняюсь а еще платки есть?